WHO WE ARE: The Class of 79 is composed of anyone who, at some point, was in the Class that graduated in 1979 from one of the three Canadian Military Colleges – the Royal Military College (RMC), the Collège militaire royal de Saint-Jean (CMR), or the former Royal Roads Military College (RRMC).

GOVERNANCE:  

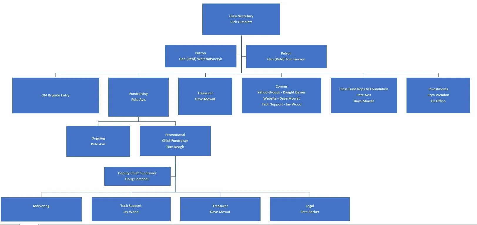
Formal Organization:

Governace Org Chart.JPG

Duties of Class Organization:

Class Secretary:  Point of Contact and High-level spokesperson for the Class of 79: a) give voice to Class of 79 at Foundation and College events; b) ensure intra-Class communications and lines of action are maintained through the years; c) Chair any Class Steering Committee that may be needed; and d) maintain succession plan for Class.

 Class Reps to RMC Foundation: Work with Class Secretary to engage and collaborate with the RMC Foundation staff to ensure close relationship between the Class of 79 and the RMC Foundation.

 Patron:  Special guardian and supporter who uses influence and networks to help the cause of the Class of 79.

 Old Brigade Entry Project: This is a placeholder for a Project Leader and team who will work to bring the Class of 79 Entry project to fruition by 01 Jan 2024.

 Communications:  Provide platforms (webpage; Yahoo Groups) for the Class of 79 to communicate and collaborate; post information and memorabilia to website that improves the social impact and well-being of our members; promote fundraising goals and efforts and link them to relevancy to the College.

 Investment Mgt: An ex-officio appointment that plays no part in decision-making for the Class  of 79 (in order to preserve transparency with Foundation policy and actions).  Provide advice on how to invest revenue raised through Class programs in the Foundation fiscal programs.

Treasurer:  a. Account for funds, set up bank accounts (if needed), etc.; b. Prepare the Budget; c. Compliance with accounting terms and conditions; d. Identify and provide recommended risk mitigation; and d. communicate budgetary and bank account levels to the Class on an annual basis.

Fund Raising: Inspire members of the Class of 79 to donate funds destined to provide relevant philanthropic financial assistance for the formation and development of today’s military college cadets. To oversee the Fundraising organization and ensure that it corresponds with the Class Vision and Mission.

 Arm 1 – Ongoing – Continuous communication with Class of 79 about fundraising and solicitation of direct donations to the Class of 79 Fund within the Foundation Fund.

 Arm 2 – Promotional - Mission: Develop and run a program for specific one-of prizes to     be electronic lottery raffled that generates additional fundraising into the RMCC Foundation.

 Promotional Fundraising Team: The core promotional fundraising team is comprised of the following 4 major roles (see organization chart below):

1. The Promotional Chief Fundraiser (volunteer) a. Lead the fundraising team; create a target financial goal; create a budget; manage and prepare checkpoints and timelines b. Engage and solicit donors and sponsors to donate/subsidize prizes in order to increase proceeds and lower costs; acknowledge gifts made by donors; maintain the relationship with the best donor’s post-event.  The Chief Fundraiser role for the Promotional Fundraising is just one stream (project) of the overall effort. This includes the overall direction and target setting, as well the personal touch from a few of the ‘big wheels’ in the class to encourage people to participate in all the programs.

 2. Marketing (volunteer; payment for hard costs) a. Create and promote the cause; tell the story; spread the word; generate the buzz b. Build a team; Develop marketing materials and messaging; social media; PR c. Generate ideas how to grow the program.

 3. On-line Electronic Raffle (honorarium paid position & costs for software/app) a. Set up and manage electronic raffle; address technical issues b. Compliance with the electronic raffle operational terms and conditions c. Safeguard raffle assets; ensure only valid tickets are in the raffle d. Interface with other on-line applications, including websites.

 4. Legal (volunteer) a. Eligibility, registration and lottery licensing b. Compliance with legal terms and conditions c. Identify and provide recommended risk mitigation.

 5. Treasurer (volunteer) Linked to Class Treasurer.  a. Account for funds, set up bank accounts (if needed), etc. b. Prepare the Budget; c. Compliance with accounting terms and conditions d. Identify and provide recommended risk mitigation.

CMR 40th Group Photo Outdoors.jpg